您现在的位置:首页 > 学校新闻
保理新闻
喜报!保定理工学院一项目入选国家级基层科普行动计划
加入时间:2026年04月01日 信息来源:本站原创 作者:admin

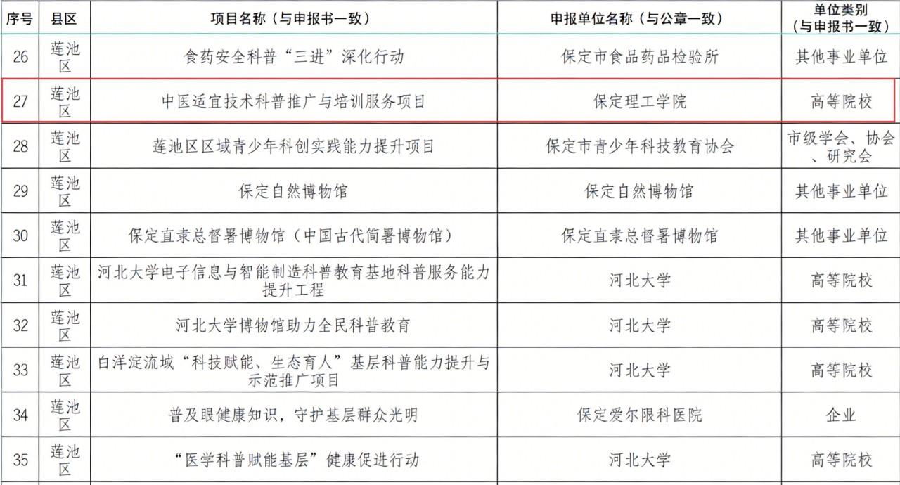
近日,从保定市科学技术协会获悉,保定理工学院康复医学院申报的中医适宜技术科普推广与培训服务项目,成功入选2026年保定市基层科普行动计划国家级项目。这是学校在科普工作、社会服务与学科建设领域取得的又一重要突破。

喜报!保定理工学院一项目入选国家级基层科普行动计划

喜报!保定理工学院一项目入选国家级基层科普行动计划

(保定理工学院入选项目)

此次入选的项目,以传承推广中医适宜技术为核心,面向基层群众开展系统化健康科普与实用技能培训,将传统中医养生智慧与便捷诊疗技术送到百姓身边,助力提升公众健康素养与基层医疗服务能力,充分彰显了保定理工学院服务地方健康事业发展的责任与担当。

学校将以此为契机,扎实推进项目实施,持续深化科普创新与社会服务,把科研成果转化为惠及民生的实际成效,为区域健康事业发展贡献保理力量。

地址:河北省保定市南二环1689号
邮编:071000
电话:0312-2195555
网站备案:冀ICP备09033966号 保定理工学院版权所有 Copyright 2022